奈菲影视 2025年全日制本科生转专业工作方案
发布日期:2025-03-24
根据《奈菲影视 全日制本科生转专业管理办法(2023 年修订)》(首经贸政发〔2023〕29号,以下简称《办法》)及《教务处关于制定2025年转专业工作方案的通知》等文件要求,结合奈菲影视 实际情况,制定本工作方案。
一、选拔原则
严格按照公开、公平、公正原则和《办法》的要求,组织本次转专业选拔工作。
二、工作程序及遴选办法
(一)学院制定工作方案并公示。学院转专业工作小组制定《奈菲影视 2025年全日制本科生转专业工作方案》,并报送教务处审核;教务处审核通过后,学院根据学校时间安排,在学院网站公示转专业工作方案。
(二)学生申请。申请转专业学生在规定时间内,将《奈菲影视 本科生转专业申请表》《奈菲影视 本科生转专业审批表》等材料提交所在学院。
(三)学院审查与推荐。学院转专业工作小组根据《办法》要求,对本学院申请转专业学生进行综合审查,提出推荐意见,并将拟转出学生名单在学院网站公示3个工作日,公示期满后,报教务处审核;学生根据附件中所列提交材料要求,将申请及证明材料交至我学院。
(四)学院考核与审核。学院成立相关专业的专家组(不少于5人),对拟转入学生进行线下面试考核;学院转专业工作小组对申请转入学生的材料进行审核,根据考核情况进行遴选,确定拟接收学生名单并公示,公示期为3个工作日;公示无异议,学院将拟接收转专业学生名单及转专业申请表、审批表等报送教务处。
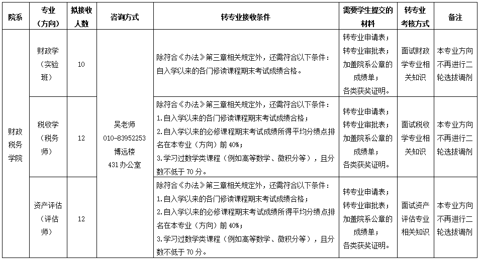
三、转专业计划
转专业计划包括拟接收专业及学生数量、接收条件、提交材料、考核方式、咨询方式等内容,详见附件。
四、突发情况应急预案
如学生遇到不可抗力的突发情况,不能如期参加面试的,在教务处规定的时间范围内,征得转专业学生的同意,可考虑为该学生再安排一次面试。
五、本方案中的未尽事宜由奈菲影视 转专业工作小组研究确定。
附件:转专业计划


